029-87805368 / 029-87881845 / 029-61819111
首页
学校概况
学院简介
学院荣誉
校园动态
通知公告
党群组织
党建工作
团学风采
专业设置
旅游商务系
烹饪系
食品工艺系
教育教学
教学管理
教研教改
技能大赛
大赛成绩
招生就业
招生政策
专业介绍
就业安置
招生简章
走进商贸
VR校园
首页
学校概况
学院简介
学院荣誉
校园动态
通知公告
党群组织
党建工作
团学风采
专业设置
旅游商务系
烹饪系
食品工艺系
教育教学
教学管理
教研教改
技能大赛
大赛成绩
招生就业
招生政策
专业介绍
就业安置
招生简章
走进商贸
VR校园
学校概况
学院简介
学院荣誉
校园动态
通知公告
党群组织
党建工作
团学风采
专业设置
旅游商务系
烹饪系
食品工艺系
教育教学
教学管理
教研教改
技能大赛
大赛成绩
招生就业
招生政策
专业介绍
就业安置
招生简章
走进商贸
VR校园
学校概况
学校概况
学院简介
学院荣誉
校园动态
通知公告
学院简介
学院荣誉
校园动态
通知公告
首页
>
学校概况
>
校园动态
校园动态
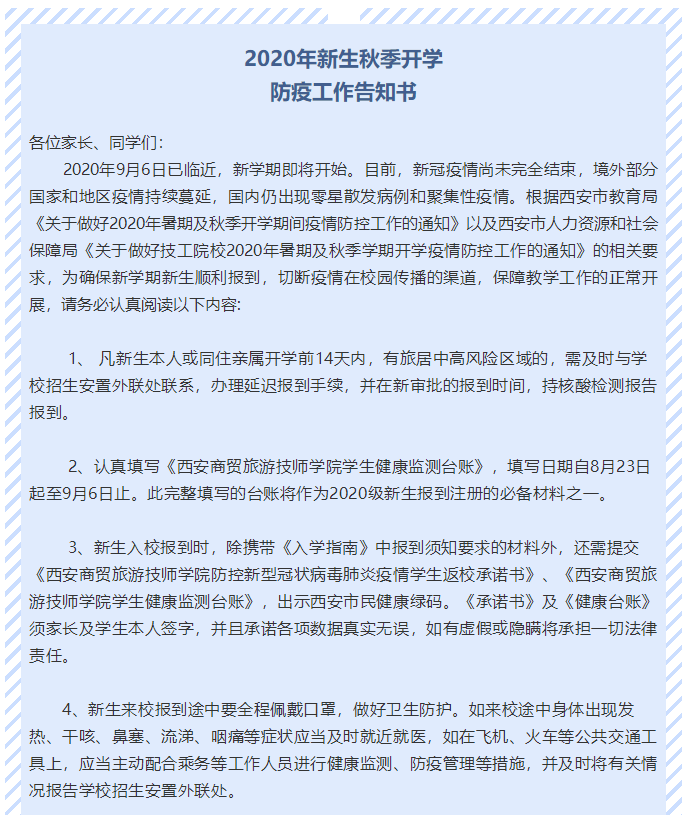
2020年新生秋季开学防疫工作告知书
来源: 发布时间:2020-09-08 点击量:
0
上一篇:
我院成功举办西安市“文明餐桌”专题培训班
下一篇:
传承弘扬西迁精神 建功立业新时代